beat365中文官方网站
官方微博
官方微信
设为首页
加入收藏
首页
beat365中文官方网站
学校简介
历史沿革
现任领导
机构设置
校园风貌
教师风采
学子风采
优秀毕业生
党的建设
工作动态
支部建设
学习园地
智慧党建
招生就业
招生信息
就业信息
校企合作
合作动态
订单培养
学生服务
学工动态
校园文化
人才培养
教育教学
系部动态
实习实训
技能竞赛
信息公开
基本信息
招生考试信息
财务、资产及收费信息
人事师资信息
教学质量信息
学生管理服务信息
学风建设信息
学位、学科信息
对外交流与合作信息
其他
政务公开
党务公开
首页
beat365中文官方网站
学校简介
历史沿革
现任领导
机构设置
行政机构
教学机构
校园风貌
教师风采
学子风采
优秀毕业生
党的建设
工作动态
支部建设
学习园地
智慧党建
招生就业
招生信息
就业信息
校企合作
合作动态
订单培养
学生服务
学工动态
校园文化
人才培养
教育教学
系部动态
实习实训
技能竞赛
信息公开
基本信息
办学情况
学校章程及制定的各项规章制度
教职工代表大会相关制度、工作报告
学术委员会相关制度、年度报告
学校发展规划、年度工作计划及重点工作安排
信息公开年度报告
招生考试信息
招生章程及特殊类型招生办法,分批次、分科类招生计划
特殊类型招生入选考生资格及测试结果
考生个人录取信息查询渠道和录取人数和录取最低分
招生咨询及考生申诉渠道,新生复查期间有关举报、调查及处理结果
研究生招生简章、学科、专业招收研究生人数
参加研究生复试的考生成绩
拟录取研究生名单
研究生招生咨询及申诉渠道
财务、资产及收费信息
财务、资产管理制度
受捐赠财产的使用与管理情况
校办企业资产、负债、国有资产保值增值等信息
仪器设备、图书、药品等物资设备采购和重大基建工程的招投标
收支预算总表、收入预算表、支出预算表、财政拨款支出预算表
收支决算总表、收入决算表、支出决算表、财政拨款支出决算表
收费项目、收费依据、收费标准及投诉方式
人事师资信息
校级领导干部社会兼职情况
校级领导干部因公出国(境)情况
岗位设置管理与聘用办法
校内中层干部任免、人员招聘信息
教职工争议解决办法
教学质量信息
本科生占全日制在校生总数的比例、教师数量及结构
专业设置、当年新增专业、停招专业名单
全校开设课程总门数、实践学分占总学分比例、选修学分占总学分比例
主讲本科课程的教授占教授总数的比例、教授课程占课程总门次数的比例
促进毕业生就业的政策措施和指导服务
毕业生的规模、结构、就业率、就业流向
高校毕业生就业质量年度报告
艺术教育发展年度报告
本科教学质量报告
学生管理服务信息
学籍管理办法
学生奖学金、助学金、学费减免、助学贷款、勤工俭学的申请与管理规定
学生奖励处罚办法
学生申诉办法
学风建设信息
学风建设机构
学术规范制度
学术不端行为查处机制
学位、学科信息
授予博士、硕士、学士学位的基本要求
拟授予硕士、博士学位同等学力人员资格审查和学力水平认定
新增硕士、博士学位授权学科或专业学位授权点审核办法
拟新增学位授权学科或专业学位授权点的申报及论证材料
对外交流与合作信息
中外合作办学情况
来华留学生管理相关规定
其他
巡视组反馈意见,落实反馈意见整改情况
自然灾害等突发事件、预警信息,涉及学校的重大事件的调查和处理情况
政务公开
党务公开
招生咨询及考生申诉渠道,新生复查期间有关举报、调查及处理结果
首页
>
信息公开
>
招生考试信息
>
招生咨询及考生申诉渠道,新生复查期间有关举报、调查及处理结果
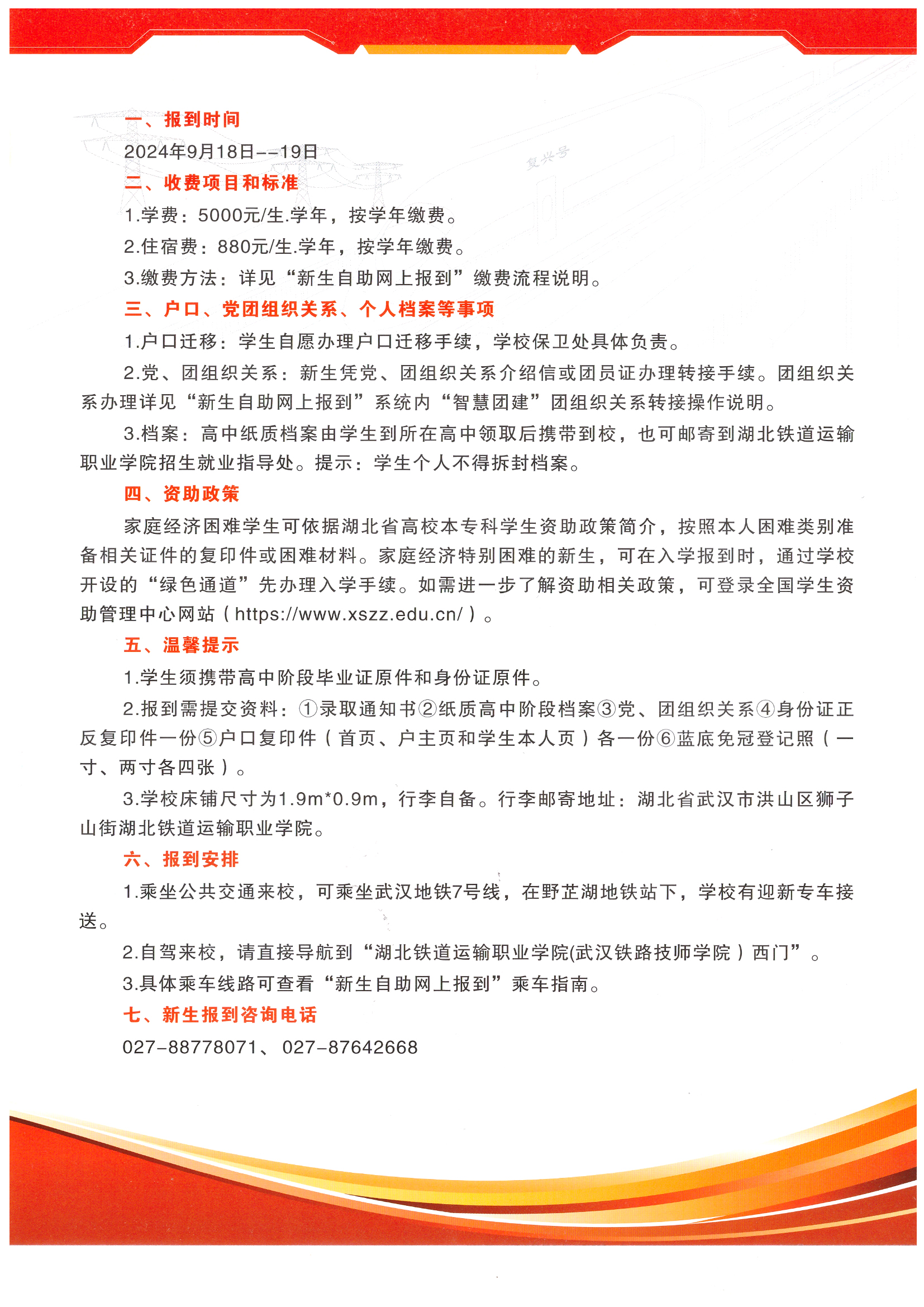
beat365中文官方网站2024级新生入学须知
发布时间:2024-08-13
浏览量:9922次
信息来源:原创文章
分享:
上一篇:
2024级应征入伍新同学办理保留入学资格手续须知
下一篇:
招生咨询及考生申诉渠道
返回列表
Copyright ©2020 . All Rights Reserved beat·365(中国区)官方网站-OfficialWebsite
接访邮箱:xinf@hcrt.edu.cn
接访电话:027-87643557
鄂ICP备号
鄂公网安备 号